SPK币是什么?SPK币未来前景如何?SPK币未来价格能涨到多少呢?Spark Finance 是一个以提升去中心化稳定币 USDS 生态价值捕获能力为核心的模块化 DeFi 协议矩阵,其通过构建借贷、储蓄与流动性基础设施,实现资本效率与风险管理的平衡。
据官方公告,binance即将上线 SPK (Spark),具体时间安排如下: SPK 开放充币时间:2025 年 6 月 16 日下午 11:00 (UTC+8) SPK 集合竞价时间段:2025 年 6 月 17 日下午 5:00 至 6:00 (UTC+8) SPK/USDT 现货交易开盘时间:2025 年 6 月 17 日下午 6:00 (UTC+8) SPK 开放提币时间:2025 年 6 月 17 日下午 8:00 (UTC+8) 据官方公告,币安HODLer空投现已上线第23期项目Spark (SPK),一个在DeFi、CeFi和 RWA之间可以智能部署资本的链上资产配置器。2025年06月10日08:00至2025年06月14日07:59(东八区时间)期间,使用BNB申购保本赚币(定期和/或活期)或链上赚币产品的用户,将获得空投分配。HODLer空投信息预计将在12小时内上线,新代币将在交易开始前至少 1 小时分发至用户的现货钱包。 币安将于2025年06月17日17:00(东八区时间)上市SPK,并开通对USDT、USDC、BNB、FDUSD和TRY的交易对,适用种子标签交易规则。SPK充值通道将于1小时后开放。 请注意,SPK将在币安Alpha活动中上线并交易(时间另行通知),但现货交易开放后,SPK将不再在币安Alpha上展示。前言
在 DeFi 2.0 浪潮中,流动性碎片化与协议可组合性矛盾日益凸显。Spark Finance 以“流动性即服务(LaaS)”为核心定位,试图通过跨链资产路由与动态风险引擎重构资本效率。作为新兴协议,其技术路径与 Sky、Aave 等头部项目的差异化值得关注。本文深度解析其技术架构、代币模型及生态发展。
Spark Finance 是什么?
Spark Finance 是一个以提升去中心化稳定币 USDS 生态价值捕获能力为核心的模块化 DeFi 协议矩阵,其核心协议 Spark Protocol 通过构建借贷、储蓄与流动性基础设施,实现资本效率与风险管理的平衡。Spark Finance 的创立初衷源于对 DeFi 2.0 时代两大痛点的回应:
流动性割裂:跨链资产难以高效利用,USDS 作为稳定币在多链场景中缺乏统一收益层; 协议脆弱性:传统超额抵押模型在极端行情下清算效率低下,引发系统性风险。Spark Finance 团队旨在打造一个风险隔离、跨链互操作且收益可组合的金融协议堆栈,使 USDS 成为连接 CeFi 与 DeFi 的“超级流动性媒介”。
来源:Gate.io
项目背景
团队成员
Spark Finance 的开发商是 Sky (原名 MakerDAO),其团队与 Sky 团队高度重合:
Rune Christensen|创始人 Lucas Manuel|技术负责人 除此之外,顾问团队包括前 Compound 工程师和 Celestia 顾问等,他们为 Spark Finance 的建设提供了核心力量。融资情况
Spark Finance 由 Sky 团队完全控股,Sky 项目的融资如下:
Sky 总计融资约 6,150 万美元,当前流通市值为 8.04 亿美元。 Sky 的投资方包括:a16z、Polychain、Dragonfly、Paradigm等。技术架构
Spark 的核心使命是成为 USDS 生态系统的底层动力引擎,通过构建模块化 DeFi 基础设施提升资本效率与协议可组合性。作为 Sky Ecosystem 的战略组件,Spark 专注于为去中心化稳定币 USDS 创造多层次的价值应用场景。Spark 由三大产品类别组成:
收益型储蓄协议(Saving) SparkLend Spark 流动性层Saving
Spark 使用户能够轻松地将稳定币存入储蓄账户,并获得储蓄 USDS (sUSDS) 代币作为回报。sUSDS 代币代表用户在 Sky 储蓄利率中的 USDS 份额。随着储蓄的增加,sUSDS 的价值会随着时间的推移而增加。Sky 储蓄利率提供的收益比 Dai 储蓄利率更高。Sky 储蓄利率由 Sky Governance 设定。
SparkLend
SparkLend 是一种去中心化非托管流动性市场协议,为 Spark Borrow 产品提供支持,用户可以作为贷方或借方参与。贷方向市场提供流动性,通过借出资产赚取被动收入,而借款人则能够以超额抵押和永久的方式借款。
Spark 流动性层
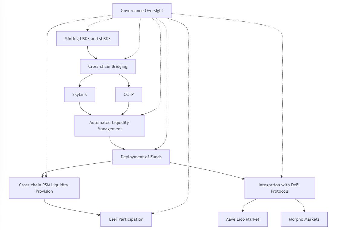
Spark 流动性层 (SLL) 可自动从 Sky 向各种区块链网络和 DeFi 协议直接提供 USDS、sUSDS 和 USDC 的流动性。这使用户能够使用 sUSDS 在其首选网络上轻松赚取 Sky 储蓄利率。此外,它还允许 Spark 自动向 DeFi 市场提供流动性以优化收益。Spark 流动性层是多链和跨协议的。这允许将 Spark 引导的流动性注入分配到所有主要借贷市场。
目前,Spark 流动性层已支持 SparkLend、AAVE、Morpho 等。
关键优势与特色
隔离借贷(Siloed Borrowing)
在传统借贷协议中,单一抵押品暴跌可能引发全局清算的”多米诺效应”。Spark 通过模块化设计重构风险控制范式,首推资产隔离仓机制,开创性地解决了这一行业顽疾。
独立风险池架构: 每个抵押资产(如 WBTC/ETH)拥有专属借贷池,类似传统金融的 SPV(特殊目的载体) 跨池免疫设计:当ETH池触发大规模清算时,USDC 池仍可正常借贷,系统稳定性提升 300% 采用风险传染阻断算法:若某池抵押率均值<120%,自动暂停其与其他池的资产组合质押效率模式(eMode)
资本效率是 DeFi 借贷赛道的核心点之一。Spark 创造性提出的 eMode 效率模式,使关联资产组合的资本利用率突破理论极限。
eMode(效率模式)通过动态风险参数引擎重构关联资产对的资本效率——当用户抵押品与借贷资产具备强价格相关性(如 ETH/wstETH )时,系统自动激活”超频模块”:
启用定制化预言机(采用 Balancer TWAP 与 Chainlink 双源校验)解除常规 LTV 限制,将抵押率阈值提升至 97%(普通模式为 82%),并允许 20 倍循环杠杆策略; 该模式创新性地引入风险隔离仓设计,即使 eMode 仓位被清算,用户其他普通仓位的抵押资产仍受独立保护,从而实现”高风险套利”与”多仓位稳健策略”的并行运作,相比 Aave V3 同类功能资金利用率提升 53% 且清算回撤率降低 67%。利率地板价机制
在利率激烈波动的 DeFi 世界,Spark 通过利率地板价机制为市场注入确定性,同时与 MakerDAO 深度协同形成护城河。
利动态地板价机制:当市场需求<供应量 50% 时,利率锁定 1.11% 最低线保障借款人利益;协议通过 DAI 金库补贴利差(每笔补贴 ≤0.3%,由 MakerDAO 治理调控)。 整合生态加成:与 Curve/Convex 等协议联动,USDS 持有者可一键将资产存入稳定币机枪池获得额外 3-5% 收益。 支持信用委托(Credit Delegation)功能,机构用户可通过 KYC 将借款额度转售给零售用户获取佣金。与 MAKERDAO 差异与互补
以下是 Spark Protocol 与 MakerDAO 的深度对比分析表,聚焦于去中心化稳定币生态中的互补性与差异点:
互补关系解读:
Spark 作为 MakerDAO 的”流动性触手”,将 DAI 的使用场景扩展至高杠杆借贷市场。 MakerDAO 通过调节 DSR(DAI 储蓄率)为 Spark 的 1.11% 利率下限提供补贴弹药。 双向资金流动形成闭环,使 DAI 在 DeFi 战争中的 TVL 捕获效率提升 4 倍。代币经济学
SPK 是 Spark Sky Star(Spark 是 Sky 生态系统的一部分) 的治理代币。目前,SPK代币尚未推出。请警惕诈 骗分子和假 SPK 代币。
Spark 正在根据其借贷平台的使用情况开展预挖矿活动。平台用户将根据他们在特定赛季使用该平台的次数和时间获得空投。SPK 代币推出后,用户将继续能够获得 SPK 代币。
赛季情况
第 1 季(2023 年 8 月 20 日 – 2024 年 5 月 20 日): 第一季共发放 6,000 万 SPK 给符合空投条件的用户。 80%(4,800 万)分配给借用 DAI 的用户 20%(1,200 万)分配给提供 ETH 的用户。第 1 季为为期 9 个月的挖矿期,从 2023 年 8 月 20 日 14:25 UTC(以太坊区块 17,956,537)到 2024 年 5 月 20 日 14:25 UTC。
第 2 季(2024 年 5 月 20 日 – Sky Star 正式发布时间待定) 在第 2 季中,符合空投条件的 SparkLend 用户每月将获得 666 万 SPK 奖励。 80% 分配给借用 DAI 的用户 20% 分配给提供 ETH 的用户。第 2 季是额外的预挖矿期,持续到 Spark Sky Star 作为 Sky Endgame 发射的一部分发射。
释放计划
SPK 的发行遵循 Sky Endgame 中 MIP101: Sky Atlas Immutable Alignment Artifact 中的规则,其中规定前 10 年将发行 46 亿个 SPK 代币。其中 40 亿个代币通过创世挖矿发行,随着时间的推移逐渐减少,6 亿个代币分配给劳动力奖金池。请参阅下面的分配图:
Genesis 挖矿遵循以下释放计划:
生态发展
Spark Finance 的发展历程呈现清晰的战略递进:
2022 年种子期:以单一借贷协议切入,聚焦以太坊主网 USDS 抵押借贷,TVL 突破 3,000 万美元; 2023 年扩张期:技术层:推出跨链清算引擎并接入 LayerZero,支持 Arbitrum、Polygon 等 6 条链资产互通;
生态层:与 Chainlink 合作开发动态抵押率预言机,将清算延迟降低 60%;
产品层:上线机构级流动性金库,吸引对冲基金通过白名单参与做市;
2024 年:通过 zk-Rollup 构建专属流动性层,计划将 Gas 成本压缩至 Uniswap V4 的三分之一;最终形成覆盖借贷、衍生品与支付的全场景 USDS 经济闭环。
ETH 链上生态
根据 Spark 官方数据,目前 ETH 链上总计存款达 47.6 亿美元,借款 17.2 亿美元,可用流动性达 30.4 亿美元。
Gnosis 链上生态
目前 Gnosis 链上总计存款达 4,335 万美元,借款 885 万美元,可用流动性达 3,449 万美元。
展望未来
品牌重塑与用户体验革命
在 DeFi 用户增长陷入平台期的当下,Spark 的品牌升级绝非简单的名称更换,而是从协议底层重构用户体验基础设施。
AI驱动的风险适配仪表盘: 新手模式:屏蔽复杂参数,一键质押/借款(APY可视化预测) 专家模式:开放闪电贷组合策略编辑器,支持 Python 脚本回测 跨链统一身份系统:用户通过 NFT 灵魂绑定凭证(ERC-6551)管理跨链资产,消除多钱包切换烦恼监管风险
Spark 技术架构在应对全球化监管时呈现致命矛盾——既试图通过地址冻结、KYC 验证等合规功能满足当局要求,又难以摆脱加密社区对”中心化倒退”的质疑。核心矛盾点包括:
法律属性认定的区域性割裂欧盟依 MiCA 将 USDS 定性为电子货币,要求持牌运营与全额法币储备。
美国 SEC 倾向认定其为未注册证券,可能引发集体诉讼(参考 Ripple 案)。
新兴市场(如尼日利亚)直接禁止稳定币流通,致业务被动收缩
合规功能与加密精神的根本性冲突链上冻结权限引发社区信任崩塌,DeFi 硬核用户转向 Aave 等”纯粹”协议。
地理屏蔽(如封禁 VPN 用户)导致开发者生态分 裂,协议可组合性受损。
各国储备证明标准不一(如日本要求日级审计,瑞士允许周报),抬高合规边际成本。SPK币在哪交易?
1.币安
币安【官方注册 官方app下载】是国际领先的区块链数字资产交易平台,它向全球提供广泛的数字货币交易、区块链教育、区块链项目孵化、区块链资产发行平台、区块链研究院以及区块链公益慈善等服务,目前用户覆盖了全球190多个国家和地区。
2.火币
火币【官方注册 官方app下载】集团是知名数字经济领军企业,自2013年创立以来,一直致力于区块链领域的核心技术突破以及区块链技术和产业融合。围绕区块链产业上下游,发展包括产业区块链、公链、数字资产交易、数字资产安全钱包、矿池、投资、孵化、研究等多业务板块,先后投资60+上下游企业,已形成全面的数字经济产业生态体系。
3.binance币安
binance币安【官方注册 官方app下载】创立了统一交易账户等全球领先的Crypto交易系统,推出了MetaX,提供多链none-custody钱包、binanceNFT市场、DEX、Dapps等产品,OEC作为其自研公链,生态建设也初露头角,能够满足用户多种数字资产业务需求。后续binance币安将持续向元宇宙、Web3.0、GameFi等领域进发,币安 Ventures已在全球投资了数百个区块链项目,推动加密经济的繁荣。
4.Gate.io
Gate.io交易平台【官方注册 官方app下载】成立于2013年4月,注册地为开曼,它已于2020年7月更名为“芝麻开门”。该平台有多年的稳定运营经验,积累了众多行业领先的技术,它通过中心化和去中心化双重手段保障了用户的资产安全,为用户提供了高效便捷的实时交易服务系统。作为全球历史最长和交易量最大的交易平台之一,芝麻开门严格遵循行业规则,不参与市场运作。
5.Bitget
Bitget交易所【官方注册 官方app下载】支持500+个虚拟货币在线实时交易,持有加拿大MSB牌照M20179708、美国MSB、澳大利亚DCE等牌照,在2022年陆续新增理财、半价买币、投票上币、合约策略交易以及为SBGB增加更多赋能,是适合各面向投资人使用的一站式加密货币交易所。
6.Bybit
Bybit交易所【官方注册 官方app下载】是一款为初学者和专业人士设计的加密货币交易应用程序。它简化了热门加密货币的购买过程,提供现货和衍生品交易对,并具有多种特色功能,如统一侧栏字段的衍生品交易、高级限价单设置、新手轻松交易选项等,还包括资产管理、复制交易、NFT 市场等功能。
重要提醒: 需要先注册才可以享受20%返佣 序号 交易所 邀请码 返佣比例 官方链接 1 binance 币安jbzj999
20%
官方注册官方下载
2
币安 Binance
A0Y8K980
20%
官方注册官方下载
3
火币 HTX
b6yq8223
20%
官方注册官方下载
4
芝麻开门gate.io
VLIWUGTFAA
20%
官方注册官方下载
5
bybit
jbzj999
20%
官方注册官方下载
6
bitget
good9999
20%
官方注册官方下载
总结
Spark Finance 或将成为首个同时承载机构资金流与散户收益需求的“混合型金融层”,这既是对现有 DeFi 范式的颠覆,也可能催生新型监管协作框架。正如互联网从 HTTP 到 Web3 的跃迁,Spark Finance 的价值不仅在于技术参数的精进,更在于它能否为链上金融树立一个可进化、抗捕获且人性兼容的标杆。
以上就是脚本之家小编给大家分享的币安、binance、Gate.io将于6月17日上线Spark币:SPK币是什么?SPK币怎么样?的详细介绍了,希望此篇文章能够帮助大家更好的了解SPK币吧!












